您当前的位置:首页 >> 新闻资讯 >> 通知公告 >>
省工商联:关于征求清廉民企建设评价标准意见建议的函
发布时间:2022-06-20来源:湖北省中小企业协会浏览次数:0

省工商联执委企业,各直属商会及会员企业:

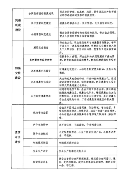
      为扎实推进“清廉民企建设”,我们研究起草了针对民营企业开展清廉民企建设的评价标准,现征求意见建议。请结合企业实际积极建言献策,谢谢大家支持!(我协会将统一收集各会员单位建议信息后,提交给省工商联)

联系方式:  秘书处电话 027-87368334,邮箱:hbszxqyxh@126.com

image.png

image.png

image.png

image.png


版权所有:湖北省中小企业协会   Copyright © 2026 All Rights Reserved.      鄂ICP备13007016号-2     技术支持:新一点网络